涉及一次性防护服、医用口罩……河北省药品监督管理局发布全省医疗器械监督抽检结果
为加强医疗器械质量监督管理,保障医疗器械产品安全有效,根据2021年河北省医疗器械质量监督抽验工作计划,今天
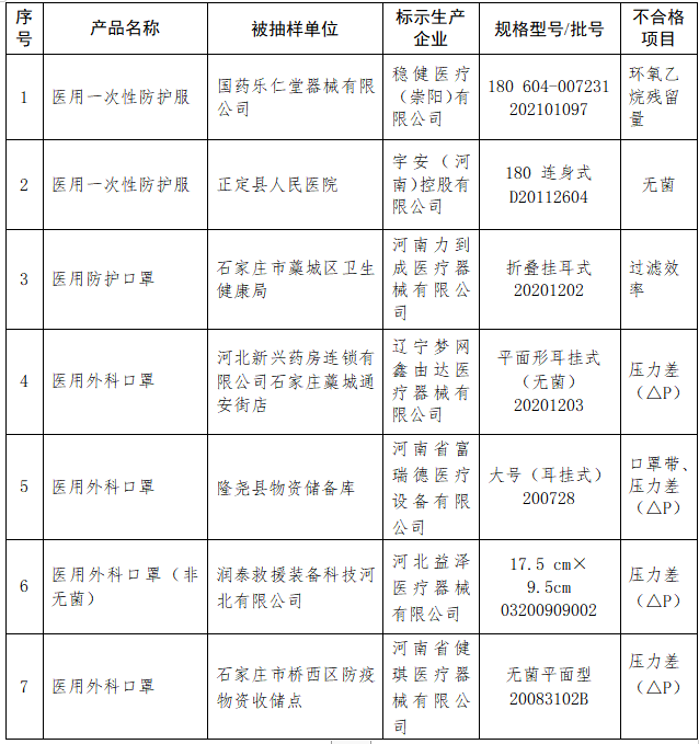
河北新闻网讯(田泽阳)为加强医疗器械质量监督管理,保障医疗器械产品安全有效,根据2021年河北省医疗器械质量监督抽验工作计划,近日,河北省药品监督管理局组织对医用一次性防护服、医用口罩等防控类医疗器械产品进行了质量监督抽检。现将抽检中发现的7批次不符合标准规定的医疗器械产品予以公告。
其中,对抽检中发现的不合格产品,河北省药品监督管理局已会同被抽样单位所在地市场监督管理局,督促相关单位按照《医疗器械监督管理条例》等法规规章要求进行风险评估,指导涉及的生产、经营和使用单位制定整改措施并按期整改到位。
附件:7批次不符合规定医疗器械产品信息

责任编辑:小颖




